重庆市教育委员会4月29日发布2024义务教育阶段入学政策。
明确公办学校三对口入学,民办报名申请入学,5月7日至5月31日区县分批次在渝快办上完成信息登记。
公办学校“三对口”入学,民办学校报名入学
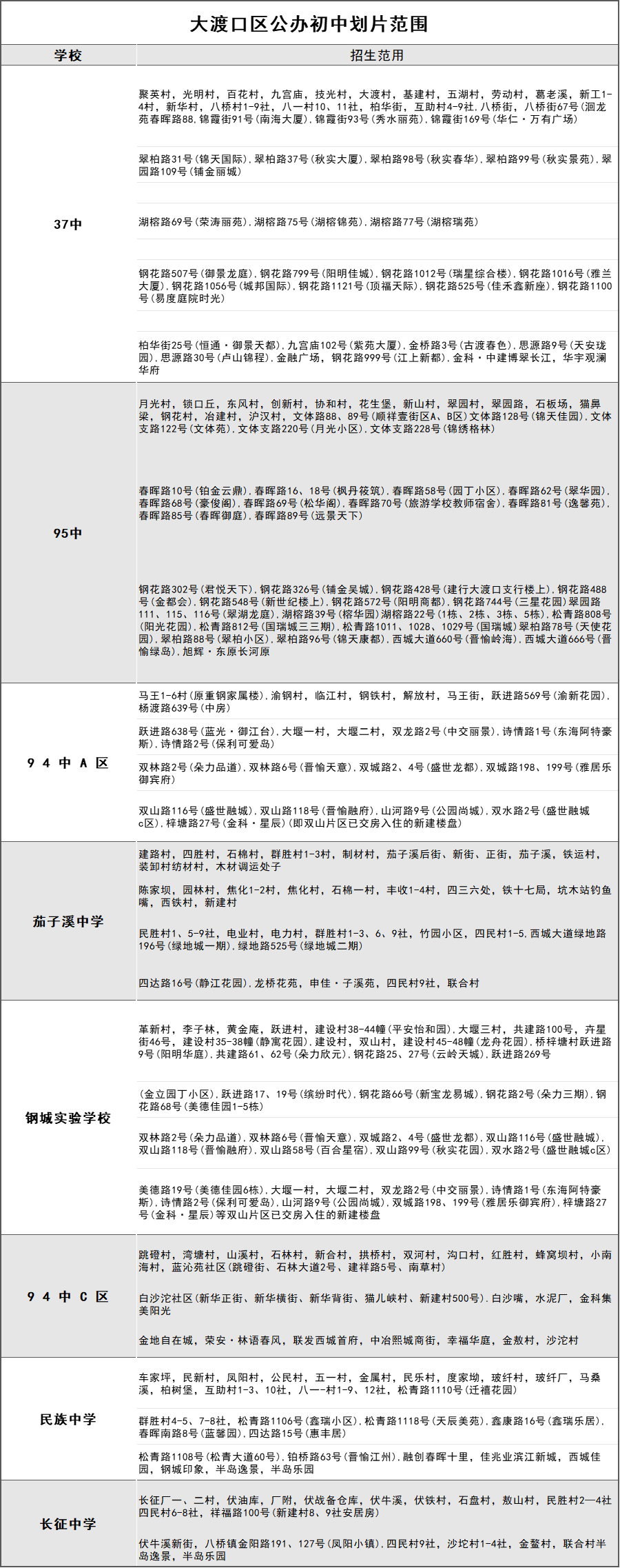
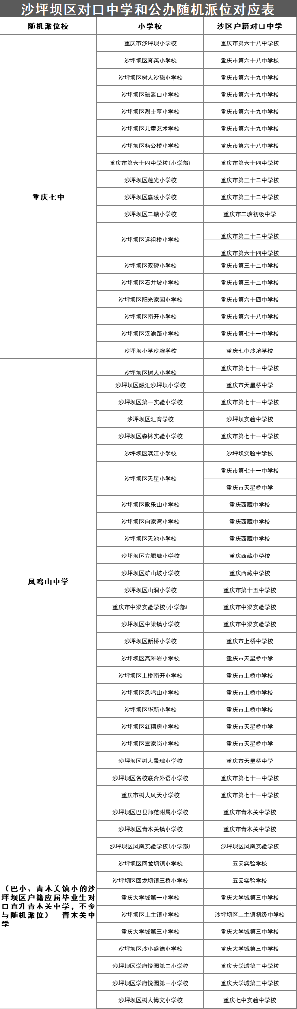
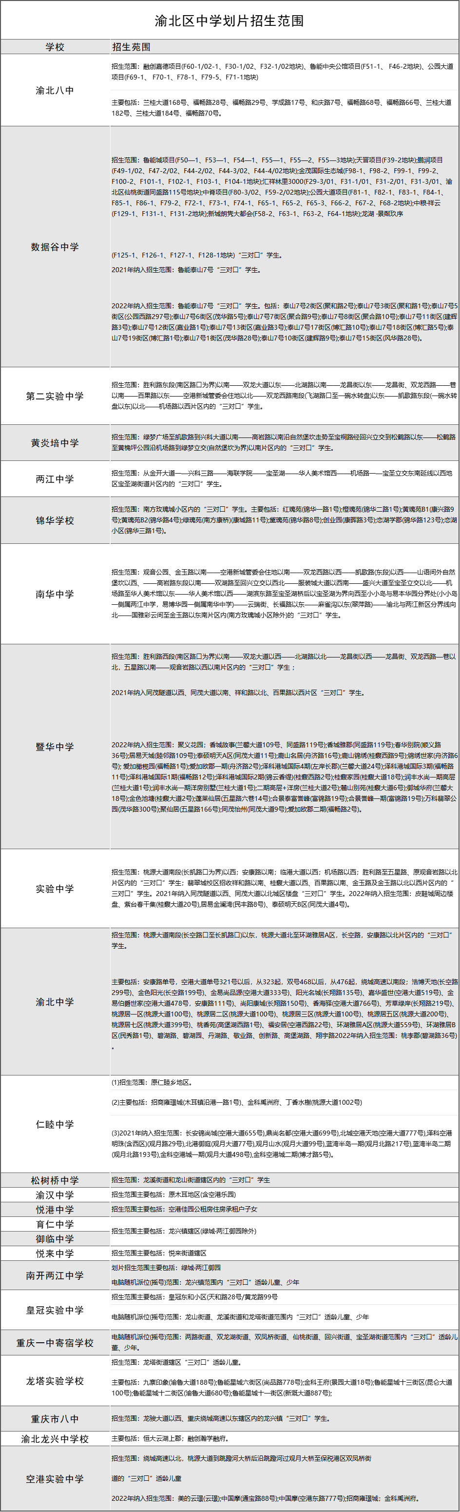
公办义务教育学校实行免试就近入学。公办小学新生入学实行“三对口”,即学龄儿童与父母的户口、房屋产权证明和实际居住地一致,在对口学校入学。农村地区以学龄儿童户籍为主要依据,在对口学校就读。适龄儿童、少年因父母无自购房,自出生日起户籍一直挂靠祖父母或外祖父母,与父母、祖父母或外祖父母在招生服务区常住的,视为符合“三对口”入学条件。民办义务教育学校实行报名申请入学。各区县教育部门要按照辖区内民办义务教育学校办学条件核定招生计划,不得超计划招生。民办义务教育学校报名人数小于或等于招生计划的,采取登记注册方式直接录取;报名人数超过招生计划的,由区县教育部门统一组织电脑随机摇号,全程接受监督。具体实施办法由各区县教育部门制定并监督实施。未被民办学校录取的学生,应进入所在区县公办学校录取体系。推进“两为主、两纳入、以居住证为主要依据”的随迁子女义务教育入学政策,由各区县教育部门根据适龄儿童少年实际居住地、结合周边学校布局、办学规模和实际招生情况,统筹安排在公办学校或以政府购买民办学校学位方式入学就读。各区县要认真落实《居住证暂行条例》关于在流入地居住半年以上和有合法稳定就业、住所等规定要求,全面清理取消不合规的随迁子女入学证明材料及其时限要求,不得要求提供户籍地无人监护等无谓证明材料,确保符合国家《居住证暂行条例》基本要求的随迁子女应入尽入。● 大力推进融合教育,优先采用普通学校随班就读的方式,就近就便安排适龄轻度残疾儿童少年接受义务教育;● 对需要专人护理、不能到学校就读的安排送教上门,依法保障其接受义务教育的权利。极个别情况特别严重的残疾儿童、少年,须按相关规定依法办理缓学手续。符合条件的现役军人、烈士、公安英模、一至四级因公伤残军人、一至四级因公伤残公安民警、国家综合性消防救援队伍人员、援藏干部、华侨、港澳同胞、台湾同胞、在渝工作的外籍专家等,其子女接受义务教育按照相关规定,由居住地教育部门按政策规定安排入学,稳步有序做好特殊群体子女就学工作。政府引进的高层次人才子女入学按照《新重庆人才服务管理办法(试行)》相关规定执行。在这里也给大家整理了主城各区划片入学的政策和对口中学汇总!一起来看看。沙坪坝区初中入学学位约8500个,公办中学初中招生入学坚持“相对就近、免试入学”的原则,采取“对口派校、电脑随机派位、区域统筹安排"相结合的方式进行。渝中区户籍学生升学坚持实行“多校划片、派位指标到校、随机派位”与“对口直升”相结合的招生办法,根据学生及家长入学志愿,相对均衡地分配12所中学派位指标,对报名人数少于或者等于派位指标人数的中学,学生直接升入该中学;对报名人数超过派位指标人数的中学,以抽签派位的方式确定学生升学中学。南岸区初中新生入学实行对口直升、摇号、抽签等方式,即南岸户籍学生小学毕业后,根据其小学划定对口初中学校学位的实际情况,按照“三对口”“两对口”“一对口”顺序进行录取,或通过摇号、抽签等方式进行录取。江北区户籍小学毕业生按照“对口和划片、统筹安排”方式升入本区公办初中继续完成九年义务教育。初中新生需提供小学毕业证明。两江新区(仅指鸳鸯等8个街道)户籍学生实行以三对口为基础的划片招生。大渡口区初中招生对象为符合“三对口”的六年级应届毕业生(含户籍学生返区就读)。巴南城区符合“三对口”条件的少年,按照招生范围在对口学校直接登记报名;农村区域户籍少年在户籍地所在学校直接登记报名。九龙坡户籍的小学毕业生原则上在户籍所在地对口入学。凡符合渝北区“三对口”学生入学,登录义务教育采集系统,经审核信息属实后,由区教委将学生信息发至对口学校,学校直接发放录取通知书。凡小学毕业生户籍和学籍均在高新区内的,由其父母持相关证明材料,在规定的时间内到对口学校办理入学报名手续。总之,重庆小升初划片入学一般要求“三对口“即适龄学生与父(母)或法定监护人的户口、房产证和实际居住地三者一致。“四对口”是指户口对口、房屋产权对口、居住地对口、学籍对口。如果不是学区房,对口学校往往不是特别好。