美育人才测评中心咨询电话 咨询电话:
13272888843
当前位置: 首页 > 新闻资讯 > 官方动态

教育部印发高考通知:需要艺术测评证书、获奖证书、社会实践证书

作者:小编 日期:2024-08-10 09:53:30 点击数: 

教育部印发高考通知:需要艺术特长测评证书、获奖证书、社会实践证书

教育部印发高考通知:需要艺术测评证书、获奖证书、社会实践证书(图1)图来源于《中华人民共和国教育部》官网

日前,教育部印发《关于做好2023年普通高校招生工作的通知》,对2023年普通高校招生工作作出部署。在此之前,教育部印发了《教育部办公厅关于做好2023年普通高等学校部分特殊类型招生工作的通知》(以下简称《通知》),对做好2023年普通高校部分特殊类型考试招生工作作出部署,确保高校特殊类型招生工作公平公正、安全有序。

教育部印发高考通知:需要艺术测评证书、获奖证书、社会实践证书(图2)图来源于《中华人民共和国教育部》官网

《通知》要求根据《2023年普通高等学校部分特殊类型招生基本要求》严格考生资格审核。对艺术类专业招生做出了新的要求,具体变化包括以下几点:

变化一:各省级招生考试机构应积极创造条件增设音乐、舞蹈、表演、播音与主持、书法等科类省级统考。

变化二:对社会需求不足、培养质量不高的专业应予以调减或停止招生。

变化点三:2024年起,高校高水平艺术团不再从高校招生环节选拔,由相关高校从在校生遴选培养。

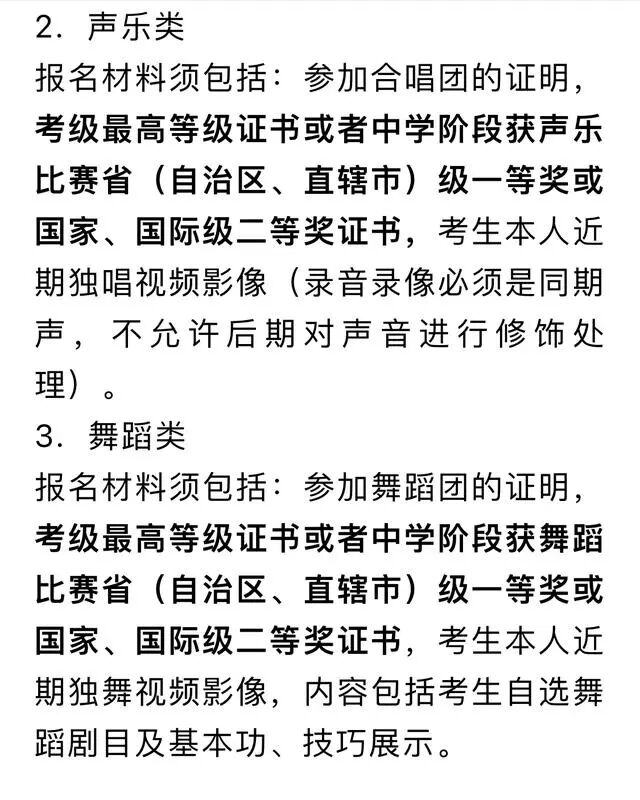
根据教育部文件精神要求,各大高校纷纷制定并公布的2023年高水平艺术团招生简章中,也体现了高校对学生德智体美劳全面发展的注重。

教育部印发高考通知:需要艺术测评证书、获奖证书、社会实践证书(图3)

教育部印发高考通知:需要艺术测评证书、获奖证书、社会实践证书(图4)

教育部印发高考通知:需要艺术测评证书、获奖证书、社会实践证书(图5)

教育部印发高考通知:需要艺术测评证书、获奖证书、社会实践证书(图6)

教育部印发高考通知:需要艺术测评证书、获奖证书、社会实践证书(图7)

教育部印发高考通知:需要艺术测评证书、获奖证书、社会实践证书(图8)

教育部印发高考通知:需要艺术测评证书、获奖证书、社会实践证书(图9)


教育部印发高考通知:需要艺术测评证书、获奖证书、社会实践证书(图10)


官方动态
服务热线: 13272888843

美育人才测评中心

联系我们 /CONTACT US

广告合作:13272888843      售后技术支持QQ:491385329

地址:重庆市沙坪坝区虎溪街道大学城西路17号附61号3楼

热线电话 /HOTLINE

13272888843

Copyright © 2019-2022 美育人才测评中心 版权所有

渝ICP备2023008420号-1

咨询热线
13272888843